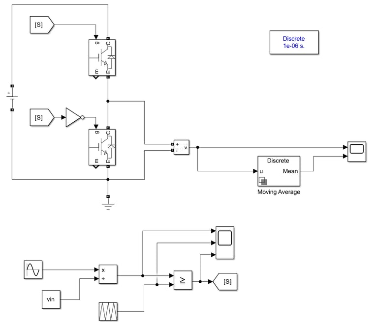
Pulse Width Modulation (PWM) Simulink Model


A Simulink Model of PWM for a half bridge.
Submit your email address, and I will send you the simulation model!
Contact
Questions or feedback? Reach out anytime.
Kristian.Skorpen.YT@gmail.com
© 2025. All rights reserved.
subscribe